为深入学习贯彻党的二十大精神,落实《关于深化现代职业教育体系建设改革的意见》,进一步深化职业教育产教融合,助力国家重要先进制造业高地建设,依据《中华人民共和国职业教育法》,教育部和湖南省人民政府特制定本实施方案。
一、总体要求
(一)指导思想
坚持以习近平新时代中国特色社会主义思想为指导,深入贯彻落实习近平总书记关于职业教育的重要指示批示精神以及把湖南打造成国家重要先进制造业高地的战略部署,围绕湖南先进制造业的优势产业,着力探索产教融合新机制,将产教融合与职业学校关键办学能力提升、职普融通发展、国际交流合作相结合,促进教育链、人才链和产业链、创新链有机衔接,助力实体经济尤其是制造业转型升级新突破,实现湖南经济社会高质量发展。
(二)主要目标
主动对接湖南先进制造业发展需求,用3年左右时间,通过部省协同、央地联动,打造一批市域产教联合体、行业产教融合共同体、园区产教融合实践中心和市级职业教育培训中心,建成办学模式更加多样、产教融合更加紧密、职普发展更加协调、国际合作更加深入、管理体制更加完善的现代职业教育体系,为湖南建设国家重要先进制造业高地提供有力的人才支撑和智力支持。
二、重点任务
(一)提升服务先进制造业关键办学能力
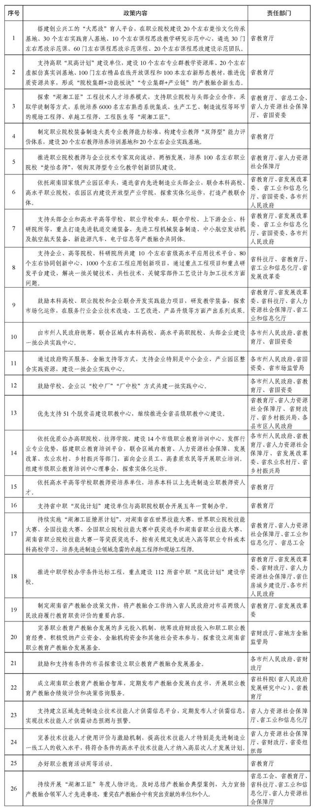
1.搭建创业兴工的“大思政”育人平台。传承以爱国、求知、创业、兴工为内核的“楚怡精神”,挖掘湖湘红色文化资源,围绕服务先进制造业相关专业领域,在职业院校建设20个左右楚怡文化传承基地、30个左右实践育人基地、10个左右课程思政教学研究示范中心,遴选30门左右思政示范课、60门左右课程思政示范课程、20个左右课程思政建设示范团队,培育德技并修的技术技能人才。
2.校企共建强技赋能的高水平专业集群。重点围绕工程机械、轨道交通装备、中小航空发动机及航空航天装备、电子信息、新能源、新材料等先进制造业领域,支持高职“双高计划”建设单位,建设一批与制造业主体功能区战略对接的高水平专业集群,建设10个左右专业群教学资源库、20个左右虚拟仿真实训基地、100门左右精品在线开放课程和100本左右新形态教材,推进优质资源共享,形成“院校集群+功能板块”“专业集群+产业链”的产教融合新生态。
3.探索“湖湘工匠”工程技术人才培养模式。面向先进制造业着力培养数字化智能化复合型工程技术人才,支持职业院校与中车株洲电力机车有限公司、中车株洲电力机车研究所有限公司、三一集团有限公司、中联重科股份有限公司、湖南山河科技股份有限公司、中国航发南方工业有限公司、长沙市比亚迪汽车有限公司、湖南吉利汽车部件有限公司等头部企业合作,校企共同制定人才培养方案,合作开发专业课程和教学资源,协同开展专业教学考核评价改革,采取学徒制等方式,强化实践能力培养,设立淘汰机制,实现动态择优增补,系统培养6000名左右熟悉系统集成、生产工艺、制造流程等环节的现场工程师、卓越工程师、工程医生等“湖湘工匠”。
4.培育“楚怡名师”领衔的双师型教师队伍。制定职业院校装备制造大类专业教师能力标准,构建专业教师“双师型”能力评价体系,建设20个左右教师培养培训基地和20个左右企业实践基地。支持湖南师范大学、湖南农业大学、湖南科技大学等有条件的高校设立职业技术师范二级学院,开展本科及以上层次的职业教育师资培养。实行银龄教师行动计划。推进职业院校教师与企业技术专家双向流动、两栖发展,先进制造业头部企业每年安排5%左右的专业技术人员参与职业院校人才培养,高职院校每年安排20%左右的专业教师到企业生产实践,培养100名左右职业院校“楚怡名师”,领衔双师型专业化教学创新团队建设。
(二)搭建先进制造业产教融合战略平台
1.在先进制造业产业园区全面组建产教联合体。以产业园区为基础,以开放型产业学院为纽带,打造兼具人才培养、创新创业、促进产业经济高质量发展功能的市域产教联合体。依托国家级产业园区牵头,遴选省内先进制造业头部企业,联合本科高校、高水平职业院校,在园区内建设开放型产业学院,探索实体化运作。园区负责协调师资、场地和设备,校企共同开发教学资源,开展专业人才培养、企业员工培训、教师顶岗实践和关键应用技术研发等。
2.对接重点产业链组建先进制造业产教融合共同体。以协同服务先进制造业延链补链强链、集群式发展为目标,支持头部企业和高水平高等学校、职业学校牵头,联合学校、上下游企业、科研院所等,重点打造先进轨道交通装备、先进工程机械装备制造、中小航空发动机及航空航天装备、新能源汽车、电子信息等产教融合共同体。支持企业、高等院校、科研院所共建10个左右省级高水平应用技术平台、80个左右协同创新中心、1000个左右工程应用创新项目,通过重点工程项目和重点研发平台建设,解决一批关键技术、共性技术、关键零部件工艺设计与加工技术方面问题。鼓励本科高校、职业院校和企业联合开发实践能力项目,研发教学装备,探索市场化运作,在服务行业企业技术改造、工艺改进、产品升级等方面产出系列成果。
3.建设一批先进制造业产教融合实践中心。紧跟先进制造业发展需求,对接国家级和省级经济技术开发区、高新技术产业开发区主体产业,建设集实践教学、社会培训、真实生产和技术服务功能为一体的开放型区域产教融合实践中心。由市州人民政府统筹,联合区域内本科高校、高水平高职院校、头部企业建设一批公共实践中心;通过政府购买服务、金融支持等方式,支持企业特别是中小企业、产业园区整合实践资源,建设一批企业实践中心;鼓励学校、企业以“校中厂”“厂中校”方式共建一批实践中心,服务职业学校学生实习实训、企业员工培训、产品中试、工艺改进、技术研发等。政府投入的保持公益属性,建在企业的按规定享受教育用地、公用事业费等优惠。
4.统筹市县先进制造业技术技能培训资源。围绕先进制造业发展需求和乡村振兴战略,统筹开展先进制造业相关领域的技术技能培训。优先支持51个脱贫县建设职教中心,继续推进全省县级职教中心建设。依托优质公办高职院校、技师学院,建设14个市级职业教育培训中心,发挥行业专业优势,搭建职业教育培训平台,联合区域内教育、人力资源社会保障、发展改革、农业农村、乡村振兴等部门,面向企业员工、高素质农民等开展职业培训。组建市级职业教育培训中心理事会,探索实体化运作。
(三)畅通先进制造业技术技能人才成长路径
1.提升先进制造业技术人才培养层次。适应先进制造业升级对人才知识与技能要求逐步提高的趋势,系统设计、合理规划人才培养的层次规模和成长通道,着力建设一支符合先进制造业需求的知识型、技能型、创新型产业工人队伍。以优质高职院校为基础,整合相关资源设立本科层次职业学校;探索在高职“双高计划”建设单位试办本科层次职业教育。依托高水平高等学校职教师资培养单位,培养本科以上先进制造业职教师资人才。开展省中职“双优计划”建设单位与职教本科高校衔接贯通培养试点;支持省中职“双优计划”建设单位与高职院校联合开展五年一贯制办学,支持高职“双高计划”建设单位与职教本科高校探索实施衔接培养,着力培养技术难度大、人才培养周期长的制造业专业技术技能人才。
2.创新拔尖技术人才选拔培养方式。持续实施“湖湘工匠燎原计划”,对湖南省在世界技能大赛、世界职业院校技能大赛、全国技能大赛、全国职业院校技能大赛中获奖选手和湖南省职业技能大赛、湖南省职业院校技能大赛一等奖获奖选手,按有关规定免试进入高等职业专科或本科高校学习,培养先进制造业领域急需的卓越工程师和现场工程师。
3.探索职普融通发展新模式。推进中职学校办学条件达标工程,重点建设112所省中职“双优计划”建设学校。在符合条件的高中阶段学校中遴选15所左右试办综合高中。支持高水平师范本科高校开办职业技术师范相关本科专业,根据职教师资培养特点,制定人才培养方案,重构专业课程体系,根据招生规模适当集中培养。稳步实施本科层次职业教育,招生计划在国家核定的湖南省年度招生规模中统筹安排,新增职教本科招生计划重点向先进制造业相关专业倾斜,实现先进制造业技术技能人才职普协同培养。进一步健全完善职教高考“文化素质+职业技能”的考试评价方式。逐步建立面向中职学校毕业生的文化素质省级统考制度,逐步完善职业技能考试省级统考机制,积极探索在职教高考中使用中职学校学业水平考试成绩和相关职业技能等级证书制度,研究分类完善不同专业的考试内容和形式。
(四)打造服务先进制造业的职教国际交流合作品牌
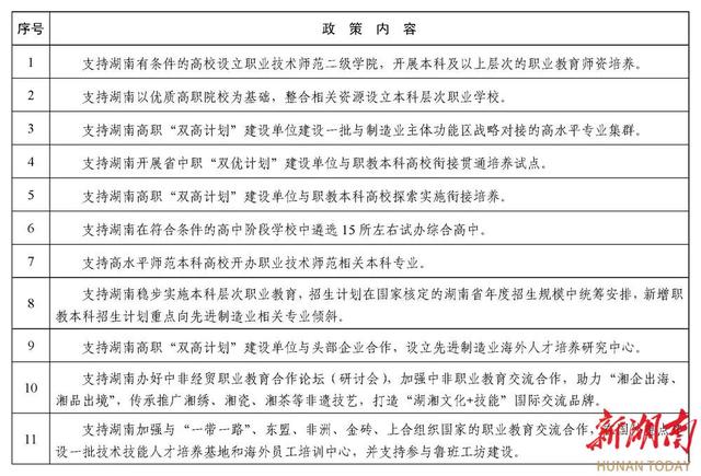
1.制定先进制造业相关人才培养标准。充分发挥湖南省人力资源丰富、产业基础稳固、先进制造业发达的突出优势,支持高职“双高计划”建设单位与三一集团有限公司、中联重科股份有限公司、中车株洲电力机车有限公司、中车株洲电力机车研究所有限公司、中国航发南方工业有限公司、湖南山河科技股份有限公司等头部企业合作,设立先进制造业海外人才培养研究中心,制定和输出一批具有国际影响力的先进制造业人才培养标准和教学标准,开发一批先进制造业教学资源,服务企业“走出去”战略。
2.打造湖南特色职教国际交流品牌活动。以中非经贸博览会长期落户湖南为契机,充分发挥国家级展会平台效应和影响力,办好中非经贸职业教育合作论坛(研讨会),加强中非职业教育交流合作,助力“湘企出海、湘品出境”,传承推广湘绣、湘瓷、湘茶等非遗技艺,打造“湖湘文化+技能”国际交流品牌。立足湖南省国际交往优势特色,加强与“一带一路”、东盟、非洲、金砖、上合组织国家的职业教育交流合作,在国外重点建设一批技术技能人才培养基地和海外员工培训中心,并支持参与鲁班工坊建设,为中国企业和中资企业培养一批具有国际化视野与国际交流能力的技术技能型人才。
三、保障措施
(一)建立部省统筹协调机制
建立部省协同推进的工作机制,教育部有关司局和湖南省人民政府有关部门分头推进相关工作任务,确保政策举措落实落地。成立由湖南省人民政府分管副省长牵头的工作专班,工作专班办公室设在湖南省教育厅,负责落实具体工作。湖南省各市州人民政府及有关高校相应成立工作专班,由市州人民政府及高校主要负责同志牵头,统筹做好本市州和高校具体工作。制定湖南省产教融合政策文件,将产教融合工作纳入省人民政府对市县两级人民政府履行教育职责评价的重要内容。
(二)拓宽职业教育产教融合发展投入渠道
完善职业教育产教融合发展的多元投入机制,统筹政府财政投入和职工职业教育经费,积极吸纳产业资金、金融机构资金和其他社会资本参与,探索设立湖南省职业教育产教融合发展基金,重点支持职业学校核心能力提升、先进制造业关键技术提升、产教联合体和产教融合共同体等项目建设。鼓励和支持有条件的市县探索设立职业教育产教融合发展基金。
(三)建设产教融合智库和技能人才信息发布平台
支持湖南省社会科学院(湖南省人民政府发展研究中心)、湖南省教育科学研究院和相关院校联合头部企业成立湖南职业教育产教融合智库,定期发布产教融合发展白皮书,开展职业教育产教融合绩效评价和决策咨询服务,为先进制造业转型升级提供理论支撑和智力支持。支持建立区域先进制造业技术技能人才供需信息平台,定期发布人才供需信息,实现技术技能人才供需动态预测与预警,提升专业与产业人才供需匹配度。
(四)营造产教融合良好环境
完善技术技能人才使用评价与激励机制,提高技术技能人才特别是先进制造业一线工人的收入水平,将符合条件的高水平技术技能人才纳入高层次人才发展计划。深化职业学校办学能力评价改革,突出产教融合、校企合作实效。办好职业教育活动周等活动,持续开展“湖湘工匠”年度人物评选。及时总结产教融合典型案例,大力宣扬产教融合领军人才先进事迹,重奖在产教融合中有突出贡献的单位和个人,营造人人皆可成才、人人尽展其才的良好环境。
附件:1.教育部支持政策清单
2.湖南省工作任务清单
附件1
教育部支持政策清单

附件2
湖南省工作任务清单

免责声明:
① 凡本站注明“稿件来源:"学就创国际"的所有文字、图片和音视频稿件,版权均属本网所有,任何媒体、网站或个人未经本网协议授权不得转载、链接、转贴或以其他方式复制发表。已经本站协议授权的媒体、网站,在下载使用时必须注明“稿件来源:学就创国际”,违者本站将依法追究责任。
② 本站注明稿件来源为其他媒体的文/图等稿件均为转载稿,本站转载出于非商业性的教育和科研之目的,并不意味着赞同其观点或证实其内容的真实性。如转载稿涉及版权等问题,请作者在两周内速来电或来函联系。